中国广电山东网络有限公司(原山东广电网络有限公司,成立于2001年,2021年6月更名)是中央大型文化企业中国广电网络股份有限公司的控股子公司,主要负责山东省内广播电视网络和智慧广电业务的规划、建设、运营和管理,广播电视节目制作、编辑、采集、经营及广播电视节目传送业务等,拥有32万公里有线电视传输干线和5G 700M、4.9GHz 频谱、192号码段等资源,作为新型广电媒体传播网、国家文化专网、国家新型基础设施网和重要战略资源网,是舆论宣传主渠道主阵地和综合文化信息服务商。目前,公司下辖16家市级公司,138家县(市、区)公司和19家控股子公司。公司用户总量和经营总量位居全国前列,已建成覆盖省市县乡村五级的有线传输网络和统一智能的技术平台,拥有直到村一级的服务体系。公司两次荣膺全国“文化企业30 强”,荣获“全国文化体制改革先进单位”、山东省“省级文明单位”、“重合同守信用企业”等荣誉称号。为适应事业发展需要,进一步优化公司人才队伍结构,本着“公开、平等、竞争、择优”的原则,招聘市、县公司工作人员,具体事宜如下:
一、招聘基本条件
遵纪守法,作风正派,认同企业文化,服从企业分配;符合具体岗位设定的各项基本条件;年龄一般35岁以下(特别优秀者可适当放宽;片区维护、营业客服等一线岗位可放宽至40岁以下);具有团队合作精神和责任心,善于沟通、协调;身心健康;符合公司员工回避政策。
二、招聘岗位及有关要求
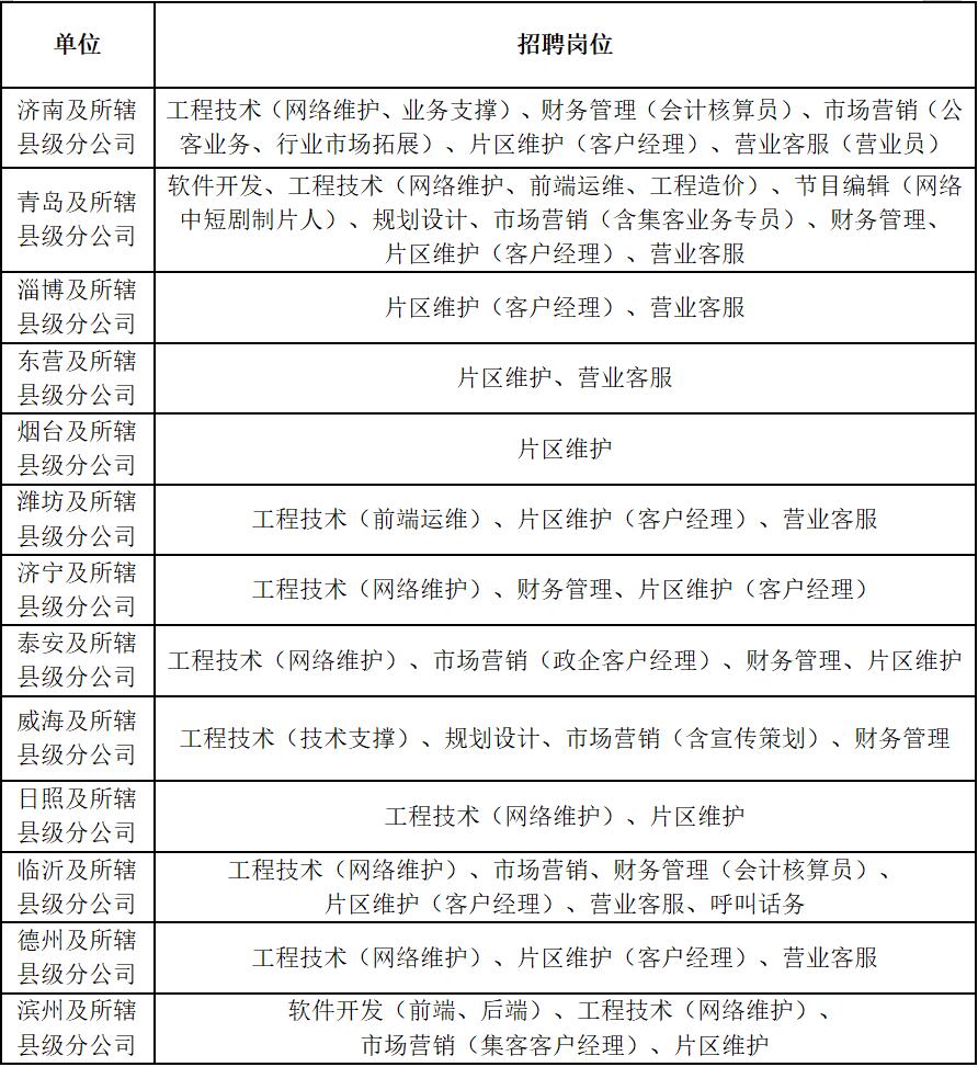
本次招聘涉及市、县公司软件开发、工程技术(含网络维护、前端运维、业务支撑、技术支撑、工程造价等)、规划设计、市场营销(含政企业务拓展、集客客户经理类岗位等)、节目编辑(网络中短剧制片人)、片区维护(客户经理)、营业客服、呼叫话务、财务管理(含会计)等9大类145个岗位。详见附件《招聘岗位及有关要求》。

三、招考办法
按照报名、资格审查、简历筛选、考试、考察(背景调查)、体检等程序进行。按照招聘程序未达到有关环节要求的人员,不再另行通知。
1、报名相关事宜。登录中国广电山东网络有限公司官网(http://www.sdgdwljt.com),在“信息公开—招聘信息”栏目查看招聘公告,根据招聘岗位及有关要求,选择适合自己的岗位,将报名材料电子版发送到报考岗位对应单位的电子邮箱,邮件主题请采用“姓名+应聘单位+应聘岗位”。报名所需资料如下:(1)《中国广电山东网络有限公司招聘报名表》(见附件);(2)有效身份证件扫描件;(3)近期一寸免冠正面电子照片(电子照片文件名为身份证号);(4)资格证书:毕业证、学位证扫描件及学信网查询页面拷屏;应届毕业生应于2025年7月(含)前毕业,目前尚未取得毕业证、学位证应提供毕业生就业推荐表、学生证扫描件及学信网学籍查询页面拷屏;国(境)外学历学位认证书及国(境)外学历学位认证书在线查询拷屏;其他相关资格证书等证明材料。报名时间自招聘公告发布之日起至2025年5月25日24:00。
2、根据资格审查和简历筛选,择优确定笔试入围人员。对通过资格审查的应聘人员数超过岗位招聘计划数10倍以上的,结合应聘人员的学历水平、专业、职称、资格证书、荣誉、工作项目经历、要求的最低薪酬等情况进行简历筛选(适岗评价),按照1:10左右的比例确定笔试入围人员。
3、考试相关事宜。考试采取笔试和面试相结合的办法,测试应聘者的综合素质和专业能力。考试方式、时间、地点等另行通知,请保持通讯畅通。
拥有相应岗位要求专业博士学位者不参加笔试,经面试、体检、档案审核合格后录用。
4、录用相关事宜。公司与录用人员签订劳动合同。
四、注意事项
每位应聘者仅限报考一个岗位,可选择是否同意在同一市公司及所辖县级分公司内岗位间调剂,严禁重复报名,否则可能影响考试资格;报名材料概不退还;资格审查贯穿招聘全过程,应聘者需对提交各种材料的真实性负责,弄虚作假者一经查实,即取消考试或聘用资格;考试及录取通知等将通过电话或电子邮件、短信等方式告知,请保持通讯畅通,未入围者,不再另行通知;中国广电山东网络有限公司享有本次招聘最终解释权,有权根据报名、考试等因素,调整、取消或终止个别岗位招聘工作。
五、联系方式
1.中国广电山东网络有限公司济南市分公司
电子邮箱:sdyxjnzp@163.com
人力资源部联系人:李女士
联系电话:0531-56061028
地址:济南市历下区洪山路1号
2.中国广电山东网络有限公司青岛市分公司
电子邮箱:hrzp@qcn.com.cn
人力资源部联系人:潘女士
联系电话:0532-56072365
地址:青岛市市北区辽阳西路221号
3.中国广电山东网络有限公司淄博市分公司
电子邮箱:zbhr1313@163.com
人力资源部联系人:李女士
联系电话:0533-3702295、3701201
地址:淄博市张店区华光路52号
4.中国广电山东网络有限公司东营市分公司
电子邮箱:dygdwlrl@163.com
人力资源部联系人:张女士
联系电话:0546-3775610
地址:东营市运河路421号
5.中国广电山东网络有限公司烟台市分公司
电子邮箱:sdgdwlytfgs@126.com
人力资源部联系人:王女士、李女士
联系电话:0535-4206639
地址:烟台市开发区金沙江路传媒大厦
6.中国广电山东网络有限公司潍坊市分公司
电子邮箱:wfcatvzp@163.com
人力资源部联系人:张先生、金先生
联系电话:0536-4170105
地址:潍坊市高新区福寿东街4887号
7.中国广电山东网络有限公司济宁市分公司
电子邮箱:jnfgsrlzyb@126.com
人力资源部联系人:何先生
联系电话:0537-5850025
地址:济宁市任城区常青路9号
8.中国广电山东网络有限公司泰安市分公司
电子邮箱:tagdzp@163.com
人力资源部联系人:孔女士
联系电话:0538-2396013
地址:泰安市泰山区擂鼓石大街639号
9.中国广电山东网络有限公司威海市分公司
电子邮箱:whgdrl@163.com
人力资源部联系人:王女士
联系电话:0631-3263507
地址:威海市环翠区顺河街216号
10.中国广电山东网络有限公司日照市分公司
电子邮箱:rzyxrlzy@163.com
人力资源部联系人:邓女士
联系电话:0633-2567021
地址:日照市东港区山东东路619号
11.中国广电山东网络有限公司临沂市分公司
电子邮箱:lygdhr123@163.com
人力资源部联系人:徐女士
联系电话:0539-4850020
地址:临沂市河东区滨河东路与中昇大街交汇环球阳光城1618室
12.中国广电山东网络有限公司德州市分公司
电子邮箱:sddzgdwl@126.com
人力资源部联系人:李先生
联系电话:0534-3971152
地址:德州市德城区东方红西路279号
13.中国广电山东网络有限公司滨州市分公司
电子邮箱:sdbzgdwl@126.com
人力资源部联系人:韩女士
联系电话:0543-2060019
地址:滨州市黄河二路新立河西路571号
附件下载:
附件下载:http://www.sdgdwljt.com/zpxxlist/p/779954.html
中国广电山东网络有限公司
2025年5月14日
原标题:中国广电山东网络有限公司2025年度市县公司招聘公告
文章来源:http://www.sdgdwljt.com/zpxxlist/p/779954.html