一、学校基本情况
山东第二医科大学是山东省省属全日制普通高等医学院校,坐落于山东半岛中部闻名遐迩的世界风筝都—潍坊市。学校历史溯源于19世纪末20世纪初潍县乐道院设立的乐道院医护学校和潍县美国长老会医院。1951年筹建山东省昌潍医士学校。1958年改建为昌潍医学院。1987年更名为潍坊医学院。2023年11月,经教育部批准,更名为山东第二医科大学。学校博士生、硕士生、本科生和留学生等教育层次齐全。1958年开始本科教育,1986年成为全国第三批硕士学位授予单位,1998年获留学生招生资格,2012年获批服务国家特殊需求博士人才培养项目单位,2019年“健康中国背景下重大健康风险预测与治理策略”研究项目获批招收博士后研究人员资格,2024年获批博士学位授予单位。学校是全国卓越医生教育培养计划项目试点高校,山东省应用型人才培养特色建设单位,山东省卓越工程师教育培养计划立项学校,山东省应用型本科高校建设首批支持单位,山东省教育厅、山东省卫生健康委员会和潍坊市人民政府共建高校。
二、招聘岗位和人数
根据省委组织部、省人力资源和社会保障厅有关工作要求,结合我校实际情况,拟面向社会公开招聘正高级岗位工作人员25名,招聘中级专业技术岗位工作人员30名。
三、招聘条件
1.基本条件具有中华人民共和国国籍;遵守宪法和法律;具有适应岗位要求的身体条件和心理素质;拥护中国共产党,热爱高等教育事业,品行端正,有良好的职业道德和师德师风,具有教书育人、团结协作和奉献精神;具有岗位所需的专业或者技能条件;符合山东省事业单位公开招聘工作人员的其他相关条件。
2.岗位条件 具体岗位详见《省属事业单位公开招聘工作人员岗位汇总表》。
应聘博士辅导员需为中共党员,且有学生干部任职经历。
四、其他条件
曾受过刑事处罚和曾被开除公职的人员、在读全日制普通高校非应届毕业生、现役军人不得应聘,在读全日制普通高校非应届毕业生不能用已取得的学历学位作为条件应聘。因犯罪受过刑事处罚的人员,被开除党籍的人员,被开除公职的人员,以及法律法规规定不得聘用的其他情形人员不得应聘。应聘人员不得报考有《事业单位人事管理回避规定》(人社部〔2019〕1号)规定情形的岗位。
五、招聘程序
发布招聘信息通过山东第二医科大学校园网(http://www.sdsmu.edu.cn)面向社会发布招聘信息。报名与资格审查
1、报名报名方式:应聘人员需填写《山东第二医科大学公开招聘工作人员报名登记表》(附件2)和《山东第二医科大学公开招聘工作人员报名汇总表》(附件3),以“应聘岗位+姓名+专业+学历+学位+毕业院校”格式命名以上两个文件和报名邮件标题,如“教师1+张某某+内科学+博士研究生+博士+某某大学.docx”“教师1+张某某+内科学+博士研究生+博士+某某大学.xlsx”,并发送到zhaopin@sdsmu.edu.cn,每人限报1个岗位。
报名时间:面向博士招聘的中、高级岗位为长期招聘岗位,报名有效期自简章发布之日起至2025年12月31日,根据岗位报名情况,适时通知应聘人员启动面试、考察、体检程序,岗位招满即止。
2.资格审查
对应聘人员的资格审查工作,贯穿招聘工作的全过程。应聘人员需如实填写、提交相关个人信息资料。应聘人员提供的相关材料信息如有不实,一经发现取消资格。
现场资格审查确认提供的材料包括:《山东第二医科大学公开招聘工作人员报名登记表》纸质版;国家承认的学历和学位证书、专业技术职务资格证书、身份证原件及复印件;在职人员应聘的,提交有用人权限部门或单位出具的同意应聘介绍信;对出具同意应聘介绍信确有困难的在职人员,经学校同意,可在考察或体检时提供;海外留学人员应聘的,必须提供经教育部留学服务中心出具的《国外学历学位认证书》原件及复印件;香港和澳门居民中的中国居民应聘的,还需提供《港澳居民往来内地通行证》;取得祖国大陆全日制普通高校学历的台湾学生和取得祖国大陆认可学历的其他台湾居民应聘的,还需提供《台湾居民往来大陆通行证》;应聘辅导员岗位人员还需提供:所在党组织开具的党员证明(加盖党组织部门公章)(附件4)原件及复印件;所在党组织开具的学生干部证明(附件5)原件及复印件;招聘岗位其他条件要求的相关证明材料。
考试根据省属事业单位公开招聘的有关规定,经批准,面向博士的招聘采取简化程序直接面试、面谈交流等方式进行,也可采取直接考察的方式组织。
面试采取结构化测试和答辩的方式进行,主要考察应聘人员解决实际问题、逻辑思维、协调与应变、言语表达等方面的素质和能力。面试成绩计算到小数点后两位数,尾数四舍五入。
考察体检
根据各招聘岗位应聘人员的总成绩,由高分到低分按不高于1:1.5的比例确定进入考察范围人选,考察可根据岗位条件要求采取多种方式进行,主要考察拟聘用人员思想政治表现、师德师风、道德品质、业务能力和工作实绩等方面情况,并对应聘人员是否符合规定的岗位资格条件、提供的相关信息材料是否真实准确等进行复审。
对考察合格人员,按招聘人数1:1的比例确定进入体检范围人选。体检一般应在县级以上综合性医院进行,体检标准和项目参照《关于修订<公务员录用体检通用标准(试行)>及<公务员录用体检操作手册(试行)>有关内容的通知》(人社部发〔2016〕140号)执行,国家另有规定的从其规定。对按规定需要复检的,不得在原体检医院进行,复检只进行1次,结果以复检结论为准。应聘人员未按照规定时间、地点参加体检的,视为自动放弃。对自动放弃或考察体检不合格造成的空缺,可从进入同一岗位考察范围的人员中依次等额递补。
公示聘用
对考试、考察、体检合格的拟聘用人员进行公示,公示期为7个工作日。拟聘用人员名单公示后不再递补。公示期满,对没有问题或者反映问题不影响聘用的,报省人力资源社会保障厅审核备案,符合聘用条件的,发放《事业单位招聘人员备案通知书》,凭《事业单位招聘人员备案通知书》办理相关手续。聘用单位和受聘人员按规定签订聘用合同,确立人事关系。受聘人员按规定实行试用期制度,期满合格的正式聘用,不合格的解除聘用合同。
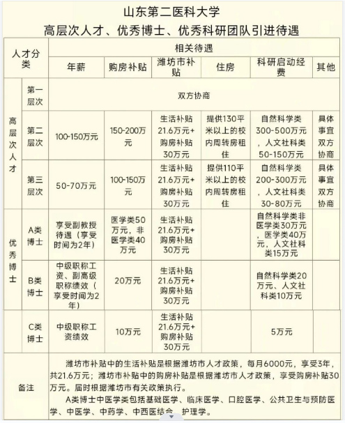
3、待遇按照国家、省、市及学校有关规定执行。

六、联系方式
联系人:于老师、裴老师、尹老师、戴老师
联系电话:0536-8462009、8462003、8462006、8462008电子信箱:zhaopin@wfmc.edu.cn(应聘者可通过电子邮件方式报名,将个人应聘材料发送到各需求单位邮箱并抄送zhaopin@wfmc.edu.cn。应聘邮件标题:应聘岗位名称-姓名-学历-专业-毕业院校)联系地址:山东省潍坊市宝通西街7166号山东第二医科大学人事处邮政编码:261053
点击下方附件即可查看↓↓↓
原标题:山东第二医科大学2025年诚聘海内外优秀人才!
文章来源:https://mp.weixin.qq.com/s/rWerqRAcdwGQjLz1ch9piA